返回文章列表
SEO 教程blog

跨境独立站 - 定制化SEO SEM解决方案 企业出海

2024年4月3日2 分钟阅读

建站服务

  • 网站装修

  • 网站样式确认制作

  • 网站内容填充

  • Banner设计

  • 代为上传商品

  • 多终端适配

  • 小语种及本土市场部署网站工具

  • 网站全链路数据分析

  • 小语种纠错工具技术保障

  • 网站CDN加速

  • SSL证书

  • 数据自动备份

  • 网站风控安全服务辅导

  • 域名解析辅导

  • 网站专属客服

社媒部署

  • LinkedIn 账号运营

  • LinkedIn 公司账号编辑

  • LinkedIn 公司主页运营YouTube 推广

  • YouTube 公司主页创建

  • YouTube 关键词运营

  • YouTube 视频优化推广Facebook 推广

  • Facebook公司主页创建

  • Facebook公司主页运营

SEM广告投放

  • Google 推广

  • Google Ads 广告账户搭建

  • 广告起投策略确定

  • 广告着陆页优化

  • 关键词策略持续优化

  • 持续优化投放效果分析报告

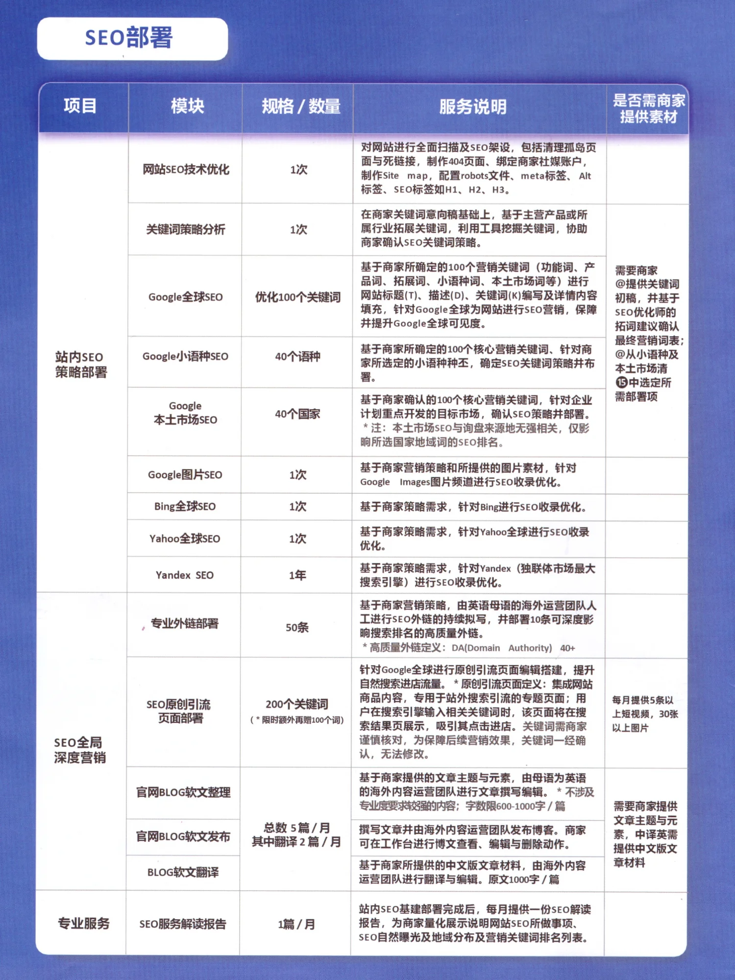
SEO部署

  • 站内SEO策略部署

  • 网站SEO技术优化

  • 关键词策略分析

  • Google全球SEO

  • Google小语种SEO

  • Google本土市场SEO

  • Google图片SEO

  • Bing全球SEO

  • Yahoo全球SEO

  • YandexSEOSEO全局深度营销

  • 专业外链部署

  • SEO原创引流页面部署

  • 官网BLOG软文整理

  • 官网BLOG软文发布

  • 联系咨询,提供真实案例数据